En nuestro día a día administrar el tiempo de las actividades que debemos realizar se ha convertido en una acción necesaria para volvernos más productivos y sobretodo llegar al final del día con la sensación del deber cumplido.
Sin embargo muchas de las actividades que queremos realizar son llevadas a un agujero negro por no saberlas gestionar, incluso en acciones tan simples como salir de viaje, donde por los tiempos de desplazamiento, clima, coste de atracciones y duración de cada actividad no logramos completar lo que teníamos en nuestro «checklist» generando frustración y dolores de cabeza.

Es claro que la administración del tiempo en escenarios no predictivos como los que se tienen en un viaje donde no podemos controlar muchas de las variables, las decisiones se toman de forma al azar para lograr culminar la mayor cantidad de actividades, pero ¿Sabías que existen diferentes metodologías ágiles que te permitirán evitar tareas repetitivas, organizar las actividades y aumentar tu capacidad de reacción para realizarlas?
Estas metodologías se adaptan a la demanda y son fáciles de usar, por lo que se recomiendan para optimizar el tiempo y gestionar adecuadamente las actividades.
Metodología SCRUM
Es una metodología que permite el trabajo colaborativo entre equipos, generando una buena comunicación entre ellos de forma constante y donde se dispone de un ritmo de trabajo donde todos conocen el modelo de gestión y tienen claros los objetivos.

En este gráfico se muestra cómo teniendo una metodología SCRUM en tu proyecto, te permitirá obtener cada sprint (bloque de tiempo) un mejor dominio de la actividad, posibilitando la conversación y la retroalimentación para facilitar el funcionamiento de todas las partes.
Pros
- Permite visualizar el proyecto por ciclos cortos o sprints.
- Retroalimentación rapida y precisa.
- Los equipos trabajan con autonomía y responsabilidad.
- La responsabilidad es de todo el equipo.
Cons
- Funciona con equipos reducidos.
- Requiere una definición precisa de roles, tareas y plazos de entrega.
Metodología KANBAN.
Esta metodología permite identificar desde una tablero visual o sistema de tarjetas las cosas pendientes (TO DO) , en proceso (DOING) y finalizadas (DONE) que le permitirá a los miembros del equipo o a ti mismo, conocer el estado de cada una de las actividades en cualquier momento y poder darle una gestión a cada una de ellas.
La metodología kanban se puede realizar rápidamente, lo primero que necesitas es definir las actividades y organizarlas dentro de unas tarjetas o post it (Las puedes diseñar) que te ayudaran a tener una visualización más clara de cada una, en el ejemplo de planeación de un viaje podemos identificar el nombre de la actividad, duración, tipo, ubicación, distancia, coste, recomendaciones, entre otras y establecer a partir de ellas una ruta a seguir dependiendo del día, el clima y las preferencias. Al final de todo no solo te habrás quitado un peso de encima sino que habrás completado todo lo que querías.
Pros
- Fácil de usar (Desde realizar una actividad, planear un viaje, gestionar un equipo de trabajo o estudiar)
- No hay tareas incompletas: Al tenerlo visualmente puedes conocer el estado de cada una y focalizarte en la que estás haciendo.
Cons
- Frustración al cambiar los plan.
- No hay planes fijos
- Si la actividad anterior depende de alguien más y no la realiza a tiempo, retrasa el flujo del trabajo.
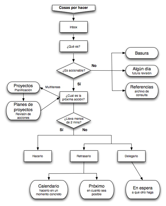
Metodología GTD: Getting Things Done

Esta metodología consiste en crear una lista de tareas especificas para realizar donde se establecen las acciones inmediatas para cada uno de los elementos: Si se pueden hacer en el momento, si lleva más de una actividad intrínseca o si se puede hacer en menos de dos minutos.
Con esta metodología lo que se propone es darle un flujo dinámico a cada una de las actividades donde el almacenamiento, seguimiento y revisión de toda la información es relacionada con las cosas que necesitas hacer.
«Mantén todo fuera de tu cabeza. Decide qué acciones requieren tus tareas cuando aparecen — no cuando expiran. Organiza recordatorios de tus proyectos y sus acciones próximas.»
traducción del libro Ready for Anything («Preparado para cualquier cosa»), david allen
Pros
- Te permite identificar las actividades sistematicamente.
- No hay cabida para la procrastinación.
- Agilidad en la toma de decisiones.
- Da lugar a la creatividad.
Cons
- Lleva tiempo implementarlo.
- No fija prioridades, ni te da un orden de actividades, todo depende de ti.
Metodología Waterfall
Esta metodología consiste en desarrollar un proyecto de forma secuencial, donde se establecen diferentes fases, donde cada una de ellas se ejecuta solamente una vez y la siguiente actividad no puede continuar si antes no se ha realizado otra.

En este ejemplo vemos cómo desde el análisis y la creación del documento de diseño se cumplen las etapas hasta llegar al final del proceso, no sin antes hacer una comprobación de cada una de las etapas una vez se ponga en funcionamiento.
Pros
- Planificación clara.
- El progreso es medible y más fácil de seguir.
- Más control y verificación de cada una de las actividades.
Cons
- No permite ser flexibles.
- Lentitud en el proceso esperando la finalización de la actividad anterior.
- Los cambios durante la revisión final pueden ser difíciles de implementar y costosos en tiempo y dinero.
Estas metodologías son alguna de las muchas que existen para poder gestionar las actividades que si bien tienen ventajas y desventajas en la aplicación de éstas, lo importante al final es saber elegir cuál en función del proyecto y las necesidades que tengas, manteniendo una planificación y sobretodo escribiendo todas las ideas y todo lo que tengas que realizar para poder darles una gestión eficaz a la actividad.


Deja un comentario